Exercícios de Genética
A Genética é um importante ramo da Biologia, responsável pelo entendimento dos mecanismos da hereditariedade ou herança biológica.
Teste os seus conhecimentos sobre o assunto resolvendo as questões abaixo:
Questão 1
(Unimep - RJ) Um homem apresenta o genótipo Aa Bb CC dd e sua esposa, o genótipo aa Bb cc Dd. Qual é a probabilidade desse casal ter um filho do sexo masculino e portador dos genes bb?
a) 1/4
b) 1/8
c) 1/2
d) 3/64
e) nenhuma das anteriores
Questão 2
Sobre a recombinação gênica é correto afirmar que:
a) A recombinação gênica pode ser homóloga ou heteróloga.
b) A principal diferença entre os tipos de recombinação é que ocorrem em etapas diferentes da mitose.
c) A recombinação gênica é classificada em homóloga e não-homóloga.
d) Enquanto um tipo de recombinação permite a variabilidade, o outro tipo apresenta limitações.
Questão 3
(UERJ) Sabe-se que a transmissão hereditária da cor das flores conhecidas como copo-de-leite se dá por herança mendeliana simples, com dominância completa. Em um cruzamento experimental de copos-de-leite vermelhos, obteve-se uma primeira geração – F1 - bastante numerosa, numa proporção de 3 descendentes vermelhos para cada branco (3:1). Analisando o genótipo da F1, os cientistas constataram que apenas um em cada três descendentes vermelhos era homozigoto para essa característica.
De acordo com tais dados, pode-se afirmar que a produção genotípica da F1 desse cruzamento experimental foi:
a) 4 Aa
b) 2 Aa : 2 aa
c) 3 AA : 1 Aa
d) 1 AA : 2 Aa : 1 aa
e) 1 AA : 1 Aa : 1 aa
Questão 4
(Fatec) Pares de genes, com segregação independente podem agir, conjuntamente, na determinação de uma mesma característica fenotípica. Este fenômeno é conhecido como:
a) interação gênica
b) epistasia
c) poligenia
d) dominância completa
(Mack) A acondroplasia é um tipo de nanismo em que a cabeça e o tronco são normais, mas braços e pernas são muito curtos. É condicionado por um gene dominante que, em homozigose, provoca a morte antes do nascimento. Os indivíduos normais são recessivos e os afetados são heterozigotos. A probabilidade de um casal acondroplásico ter uma criança de sexo feminino normal é de:
a) 1/6
b) 1/8
c) 2/5
d) 1/2
e) 1/4
A mutação genética difere da recombinação gênica, pois
a) enquanto a mutação corresponde a uma mudança hereditária no DNA, a recombinação cria novos genes.
b) enquanto a mutação corresponde a uma mudança hereditária no DNA, a recombinação se dá pela mistura de genes com seres da mesma espécie.
c) A mutação é espontânea e a recombinação é induzida.
d) A mutação é uma fonte secundária de variação, enquanto a recombinação é uma fonte primária.
(Unifesp) Uma planta A e outra B, com ervilhas amarelas e de genótipos desconhecidos, foram cruzadas com plantas C que produzem ervilhas verdes. O cruzamento A x C originou 100% de plantas com ervilhas amarelas e o cruzamento B x C originou 50% de plantas com ervilhas amarelas e 50% verdes. Os genótipos das plantas A, B e C são, respectivamente:
a) Vv, vv, VV
b) VV, vv, Vv
c) VV, Vv, vv
d) vv, VV, Vv
e) vv, Vv, VV
Das alternativas a seguir qual NÃO apresenta um tipo de seleção natural.
a) Seleção direcional
b) Seleção estabilizadora
c) Seleção disruptiva
d) Seleção dimensional
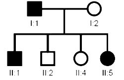
(UFPR) Na genealogia abaixo, os indivíduos assinalados com preto apresentam uma anomalia determinada por um gene dominante.

Analisando essa genealogia, é correto afirmar:
a) Apenas os indivíduos I:1; II:1 e II:5 são heterozigotos.
b) Todos os indivíduos afetados são homozigotos.
c) Todos os indivíduos não afetados são heterozigotos.
d) Apenas o indivíduo I:1 é heterozigoto.
e) Apenas os indivíduos I:1 e I:2 são homozigotos.
(UFC) Gregor Mendel, considerado o pai ou fundador da genética clássica, realizou experimentos com plantas produtoras de ervilhas. Para demonstrar suas hipóteses, Mendel usou este tipo de vegetal por que:
a) o androceu e o gineceu estão presentes numa mesma flor, o que facilita a ocorrência da autofecundação.
b) a semente apresenta apenas dois cotilédones, que absorvem as reservas alimentares para a nutrição do embrião e o desenvolvimento das ervilhas.
c) as características anatômicas das suas flores facilitam a fecundação cruzada e assim possibilitam a observação das características genéticas puras.
d) os grãos de pólen são transferidos para o estigma de um mesmo estróbilo, já que as folhas modificadas situam-se muito próximas umas das outras.
e) o número de descendentes por geração é pequeno e as gerações são longas, o que facilita a observação das características da flor e da semente.
(UFRN) Em ervilhas, a cor amarela é dominante em relação à verde. Do cruzamento de heterozigotos, nasceram 720 descendentes. Assinale a opção cujo número corresponde à quantidade de descendentes amarelos.
a) 360
b) 540
c) 180
d) 720
(Enem) O heredograma mostra a incidência de uma anomalia genética em um grupo familiar.

O indivíduo representado pelo número 10, preocupado em transmitir o alelo para a anomalia genética a seus filhos, calcula que a probabilidade de ele ser portador desse alelo é de:
a) 0%
b) 25%
c) 50%
d) 67%
e) 75%
(PUC - RIO) Uma característica genética recessiva presente no cromossomo Y é:
a) poder ser herdada do pai ou da mãe pelos descendentes do sexo masculino e do feminino.
b) só poder ser herdada a partir do pai por seus descendentes do sexo masculino.
c) só poder ser herdada a partir do pai por seus descendentes do sexo feminino.
d) só poder ser herdada a partir da mãe por seus descendentes do sexo masculino.
e) só poder ser herdada a partir da mãe por seus descendentes do sexo feminino.
(UFF) O heredograma abaixo mostra a ocorrência de uma determinada anomalia em uma família.

A condição demonstrada no heredograma é herdada como característica:
a) dominante autossômica.
b) recessiva autossômica.
c) recessiva ligada ao cromossomo Y.
d) recessiva ligada ao cromossomo X.
e) dominante ligada ao cromossomo X
(Enem) Em um experimento, preparou-se um conjunto de plantas por técnica de clonagem a partir de uma planta original que apresentava folhas verdes. Esse conjunto foi dividido em dois grupos, que foram tratados de maneira idêntica, com exceção das condições de iluminação, sendo um grupo exposto a ciclos de iluminação solar natural e outro mantido no escuro. Após alguns dias, observou-se que o grupo exposto à luz apresentava folhas verdes como a planta original e o grupo cultivado no escuro apresentava folhas amareladas.
Ao final do experimento, os dois grupos de plantas apresentaram:
a) os genótipos e os fenótipos idênticos.
b) os genótipos idênticos e os fenótipos diferentes.
c) diferenças nos genótipos e fenótipos.
d) o mesmo fenótipo e apenas dois genótipos diferentes.
e) o mesmo fenótipo e grande variedade de genótipos.
Nenhum comentário:
Postar um comentário